2 ноября 1999
Репитеры

Сети Ethernet могут быть расширены при использовании устройства, называемого репитер (repeater-повторитель). Репитер Ethernet - это устройство, физически расположеное в сети, с двумя или более Ethernet портами. Эти порты могут быть любого типа: AUI, BNC, RJ-45 или fiber-optic, а также в любой комбинации.
Основная функция репитера - получив данные на одном из портов, немедленно перенаправить (forward) их на другие порты. Данные (сигнал) в процессе передачи  на другие порты формируются заново, чтобы исключить любые отклонения, которые могли  возникнуть во время движения сигнала от источника.
Репитеры так же могут выполнять функцию, называемую "разделение". Если репитер определяет большое количество коллизий, происходящих на одном из портов, он делает вывод, что произошла авария где-то на этом сегменте, и изолирует его от остальной сети. Эта функция была сделана для предотвращения распространения ошибок одного сегмента на всю сеть.

У репитеров имеется отрицательная черта, заключающаяся в том, что он вносит задержку в распространение сигнала по сети. Все сети Ethernet используют протокол доступа называемый CSMA/CD ("Carrier Sense Multiple Access, with Collision Detection").
Чтобы этот протокол работал нормально, ему необходимо иметь возможность определять возникновение коллизии. CSMA/CD определяет это возникновение, сравнивая данные, находящиеся в сети, с тем, что должны были отправить в сеть. Если определяется любое отличие, то это означает, что произошла коллизия (одновременная передача двумя устройствами) и передача немедленно прекращается. CSMA/CD затем ждет случайный отрезок времени и повторяет попытку передачи.
Существует изъян в CSMA/CD, который ограничивает размер сети. Посылаемые биты не попадают мгновенно во все точки сети, необходим некоторый небольшой отрезок времени, для того чтобы сигнал прошел по проводам и через каждый репитер в сети. Это время может быть измерено, и оно называется "задержкой распространения" ("Propagation Delay"). Если "задержка распространения" между источником сигнала и наиболее удаленным источником сети больше, чем половина размера наименьшего пакета (frame), который может существовать, тогда CSMA/CD не сможет правильно определить коллизию, и данные в сети могут быть потеряны или искажены.
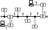
Согласно проведенным разработчиками Ethernet вычислениям и измерениям, на пути сигнала в сети не может быть более 4-х репитеров и не более 5-ти сегментов, причем только к трем из них могут быть подключены устройства. Эти выводы обычно выражаются в виде правила "5-4-3".  5-4-3
Причем, в целом в сети может быть больше 4-х репитеров, но нас интересует только их количество между двумя любыми точками. 5-4-3
Существует еще одна формулировка этого же самого правила. В ней в качестве репитера рассматривается связка из двух повторителей и провода между ними. Таких репитеров в сети между любыми двумя компьютерами может быть не более двух.


[оглавление]
составление и оформление: Дмитрий Редько
Hosted by uCoz